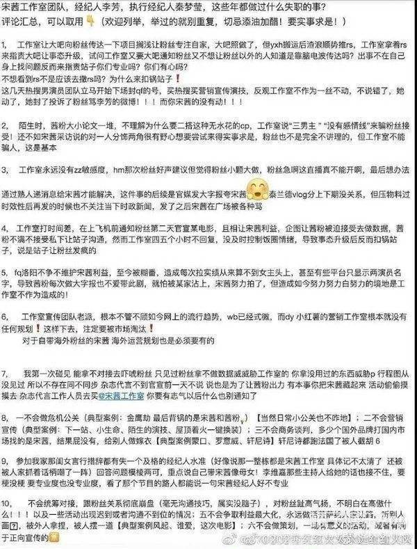
宋茜团队被列"十宗罪"?刘雨昕经纪人被骂到离职,粉丝赢了?

橘子娱乐

2023/04/12 16:34

啊啊啊啊!!

我们内娱!!实在是legend!!

好不容易看到美女上一次热搜吧?

结果…

评论下面全是声讨工作室的

打开APP,查看更多精彩图片

还挺锲而不舍的…

一直从1号,骂到了今天

而且,玩意还挺花的啊…

大字报⬇

思维导图⬇

分条罗列罪状⬇

天呐…这个逻辑能力用来追星,

是不是有些屈才了?

印象中宋茜不是刚官宣完LV品牌代言人来着?

怎么粉丝还如此不满?

都是这部电影惹的祸…

《保你平安》前传,传言是宋茜和白宇主演⬇

但是宋茜粉丝认为,这种爱情故事,不拍也罢,

更何况还是个二番

在广场开骂工作室,甚至还喊话宋茜退圈

甚至还跑到制片人和导演大鹏微博下面去闹

现在项目也搁置了【捂脸】

然而,对工作室的鞭策还没有结束…

直接翻旧帐,在宋茜微博底下喊冤…

何曾想,

唐嫣微博底下也是这样的盛况

虽然在盘点粉丝事业心的时候,

唐嫣一直都是重点关注对象,

但是这次真的闹得挺大…

以前也从来没有在唐嫣微博下面诉苦吧?

这次连好朋友孙坚的微博下面都是“苦苦哀求”的粉丝

论微博之夜对唐嫣粉丝的打击到底有多大…

我们糖姐一连三天发动态哄粉丝都没用⬇

搁以前哪儿有这样的福利啊,

别说连更三天了,

一个月都不知道有没有三条微博

但是粉丝还是不买账,

依然坚决地换团队、重组粉丝团,

因为微博之夜沟通不畅导致唐嫣未入场,

而门票粉丝团未进行公示,而是直接内部分配…

(粉丝团的说法是:被要求严谨将邀请函数量对外公布)

敢情唐嫣粉丝是“内娱反腐”的漏网之鱼是吧【狗头】

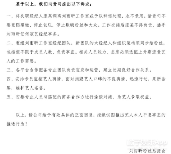
还有刘雨昕粉丝,

一群因为站起来追星而上热搜的人⬇

上一次见到这么炸裂的粉丝还是在上一次【狗头】

先是粉丝后援会列出了工作室“五宗罪”⬇

直指经纪人工作失职、能力不足、宣发拉垮、消耗艺人商业价值、不处理艺人负面舆情,

提出诉求⬇

要求开除经纪人并重组团队,配备专业的宣发和运营。

在粉丝持续不断的加压之下,

也取得一些进展⬇

然而…

粉丝们绝对不是好糊弄的!!

口头承诺也不行!

必须要看到真章!

最终后援会、公司代表、粉丝代表开了线上会议,三方会谈⬇

换了原来的经纪人,整改、优化团队,

甚至还有公证处全程录音录像全程录像,

专业团队也不过如此吧

不过给橘最直观的感受…

刘雨昕的粉丝是真的给力,

《青春有你2》的时候,拼命打投,

硬是把刘雨昕从最开始的23名,投到C位出道,

(不过看过《青春有你2》的橘表示,刘老师在里面确实很有魅力~)

微博之夜抢门票,也没少参与,

门口的应援主打一个“整活”,

以为误入了外星人嘉年华⬇

大旗承包了一整条街⬇

人也很多,

相比之下,

她的工作室就有些拉垮

经纪人三年前因为疑似内涵孔雪儿,

被停过职,公司还在微博上发了声明:

工作室瞎逛其他艺人的超话害刘雨昕被骂,

甚至连战报都能写出错别字【捂脸】

多多少少也是有些离谱了…

而且微博之夜,

作为C位出道的刘雨昕只坐到第五排、甚至还没有舞台表演⬇

多少引起了粉丝的不满…

(前队友虞书欣在第二排…这对比懂得都懂)

看粉丝都要被气出心梗了⬇

才是引发这场大战的关键

不过这次闹得最大的还得是虞书欣,

起因也是因为微博之夜的那组照片⬇

拍照风格让粉丝觉得不适,

进而延伸到经纪人、团队的能力问题,

新账旧账一起算

没规划!没日常!没宣发!

说来说去...基本上每家粉丝都是因为这几个点生气,

以此类推,内娱还有懂规划、懂宣发的工作团队吗

但是虞书欣这边就比较Slay了,

虞书欣是直接发声维护工作人员⬇

没物料?

物料就那么多,我爱发所以他们没啥可以发的⬇

没侧拍和工作记录?

有时候很累,不想一直被拍,不想影响拍戏的状态⬇

开除工作人员!

我有自己的分辨能力,别再吵了⬇

主打的就是一个真诚,态度也不算强硬,

既维护了工作人员又没有得罪粉丝...

而工作室也发深夜长文回应,

表示会好好听取建议,不断进步⬇

这在内娱里也算是一股清流了,

毕竟这样下场愿意和粉丝平等沟通的艺人、工作团队真的不多…

工作室和粉丝之间的矛盾永远都是内娱的“疑难杂症”…

永远没有另粉丝满意的工作室

在这方面,幂姐就很懂

粉丝出于爱意,始终站在一个“监督者”的角色上,

对于工作室的工作细致入微式的“考察”,难免会有很多意见

不过,如何和粉丝沟通,

确实也是一门学问。

毕竟之前…

因为工作室和粉丝的矛盾,甚至对于粉丝催进组的事情,

下场的艺人都不在少数…

有些艺人更是具备“火上浇油”的艺能的

“不行你来“⬇

(GF:过分。杨洋这次搁哪儿学来的互联网黑话)

“欠谁的了?”⬇

“给您拜个早年”⬇

“我自己的决定,骂我员工是为何?”⬇

“一脚踢飞,老娘就是不进组,嘻嘻。”⬇

即使非粉,

看到江疏影这个GIF也会被气到的程度【裂开】

也不说100%吧,

90%的艺人都选择维护自己的工作人员。

毕竟现在的艺人,除了那些“糊糊”,基本上都有话语权,

人家也不是受工作室摆布的“提线木偶”

也不是没有分辨能力的人,

怎么可能什么都不知道啊

但是粉丝就是改不了爱操心的毛病,

算起来,很多明星确实是吃了粉丝红利才成长起来的,

更别说那些靠粉丝花钱打投出道的了…

粉丝投入了这么多,怎么可能不想她发展好呢

花了钱,“鞭策”工作室上热搜了还要被“路人”骂,

逐渐有冤大头那味儿了

不过橘还是真诚建议,

粉丝少操点心

最后一句

以后割粉丝韭菜的时候也请带有一点“边界感”

展开全文
文章关键词
#粉丝 #工作室 #微博

大家都在聊

热门评论

相关推荐

热门视频

查看更多视频

热点搜索

打开APP 追踪24小时热点新闻
打开APP 追踪24小时热点新闻